溧水醫療傳來新消息!
今天,南京市規劃和自然資源局溧水分局發布南京市溧水區口腔病防治院改擴建項目規劃許可變更批前公示。
項目位于溧水老城區內,北臨大西門街,東臨紅花巷。占地面積約為4685.5平方米,規劃用地性質為醫療衛生用地。2021年12月24日,該項目取得建設工程規劃許可證(建字第320117202100259號)。區位圖如下:

項目單位擬對1#樓住院綜合樓單體立面進行局部優化調整。
本次規劃變更,不增加建筑面積,不改變建筑高度及四至相鄰關系,滿足消防、結構安全。各項經濟技術指標均無變化,滿足現行相關法律規范、規劃條件。
變更內容:
1.取消1#住院綜合樓四周立面中銀色金屬穿孔板。
2.替換1#住院綜合樓四周立面中淺白色鋁板為銀色真石漆、深灰色鋁板為深灰色真石漆、橘色鋁板為橘色真石漆。

溧水區口腔病防治院改擴建項目占地面積約為4685.5平方米,容積率Far≤1.5,建筑密度≤35%,建筑高度H≤24米,綠化率≥15%。
總建筑面積約7543.11平方米,其中地上建筑面積約5557.31平方米,主要功能為口腔醫院門急診、病房及辦公與配套設施;地下建筑面積約1985.80平方米,主要功能為地下車庫。
項目新建1棟4F住院綜合樓,配套有非機動車停車場,車位120個;改建2號樓3F口腔門診樓。

去年,溧水區口腔病防治院門診樓改造投用,并開工建設病房樓。
根據《溧水區推動公立醫院高質量發展實施方案》,溧水區將推動區口腔病防治院與南京市口腔醫院的緊密型合作,全面提升專科醫院的專病救治服務能力。加強專科醫院人才隊伍建設及臨床、醫技科室建設,不斷提升專科診療水平,增強醫院綜合實力與服務能力。
至2024年,區口腔病防治院創建成市級重點專科1個;至“十四五”末,創成二級甲等專科醫院。
目前,溧水區正在建設中的醫院還有梁氏骨科醫院和江蘇省康復醫院。
梁氏骨科醫院
梁氏骨科醫院位于溧水區柘塘街道淮源大道與三山湖路交接口處,東側一路之隔為銀城中奧·君薈;西側為三山湖支流,隔河流為錦繡瀾灣;北側為柘塘中心衛生院新院區、新烏山農貿市場。

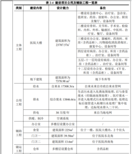
項目總投資15000萬元,建筑面積為31219.73㎡(其中地上建筑面積23840.75㎡、地下建筑面積7378.98㎡),主要為骨科、關節科、檢驗科、放射科、藥劑科、手術室等科室,不涉及中藥。
醫院定員60人,年接待能力約10000人次,設置床位100張。
項目于2020年6月19日取得南京市溧水區行政審批局備案,由于資金調度問題,未及時開展。

梁氏骨科醫院一樓設有急救中心、治療室、急診室、值班室、藥房、放射科、辦公室、廚房及餐廳、設備間等;
二樓設有骨科、關節科、手術室、檢驗科、內科、外科、輸液區、中醫科、治療室、餐廳、設備間等;
三樓設有辦公室、器械科、藥劑科、庫房(含藥品柜)、污物接收清洗消毒區、康復中心、設備間等;
四層設有病房、辦公室、庫房(含藥品柜)、治療室、設備間等;
五層~十一層均設有病房、辦公室、庫房(含藥品柜)、治療室、設備間等;
十二層設有辦公室、檢驗室、CT室、庫房(含藥品柜)、設備間等。


梁氏骨科醫院醫療綜合樓已于本月上旬封頂,根據此前計劃,將于今年年底拆除腳手架,2024年裝修,預計2025年上半年投入使用。
江蘇省康復醫院
江蘇省康復醫院是由江蘇省機構編制委員會注冊、江蘇省衛健委批復的省屬公立醫院。位于溧水經濟開發區空港新城東南部、長樂大道8號,緊鄰地鐵S7號線群力站和340省道,距南京祿口國際機場僅約16公里,交通便利。

醫院總投資約18億元,依托南京醫科大學、江蘇省人民醫院共建,匯聚了1個國家重點實驗室、1個國家級國際聯合研究中心,1位中國工程院院士以及國內一流的研究型醫科大學、機構和專家。
江蘇省康復醫院采用CARF國際化認證體系標準和平戰結合模式,布局國內外領先的康復醫療、康復護理、康復評定等功能設施。
醫院建設引入前沿建筑理念和康復治療理念,以康復治療需求為中心設計建筑模塊,構建全新的康復文化體系。
創新性采用大平層設計思路,一體(中央共性單元)六翼(病房)的建筑單元中,中央主樓部分為共性功能單元,六翼個性單元輻射分布,同類功能單元位于同一平層,更大限度減少垂直交通需求,住院患者95%以上的醫療需求可在同一平層完成。

采用“小門診、大康復病房”的總體思路,按照三級康復醫院標準設置診療科目;設置24個病區,編制床位1004張。其中,重癥康復病房將首開先河實現可由家屬陪護。
建成后,將重點針對有康復需求的老年人群、殘疾人群、慢性病患者以及亞健康人群等提供專業醫療服務,滿足康復市場需求。

去年4月,江蘇省康復醫院順利通過主體驗收,目前,室內裝修及安裝配套處于緩慢施工狀態。
近年來,溧水區堅持公立醫療機構為主體、社會辦醫療機構為補充,推動優質醫療資源擴容下沉和區域均衡布局,更好地為人民群眾提供更多、更優質的醫療服務。
最后,希望溧水正在打造中的醫療衛生項目早日竣工投用,為周邊居民提供更高水平的醫療衛生服務。
